各位本科毕业生:
根据朱古力av 《关于做好2017届本专科毕业生离校工作的通知》相关要求及安排,各院系在不同时段办离校相关手续,朱古力av 毕业生离校相关流程及说明如下图,请严格按照相关规定办理离校手续。
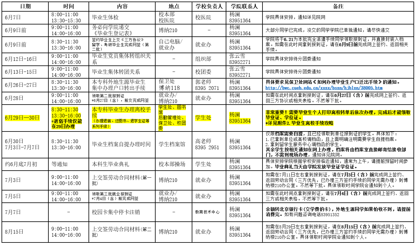
一、朱古力av 2017届本科毕业生离校工作时间安排表
*内容与附件1相同(必看,必下载),请下载后仔细阅读。按照相关时间要求,准时办理!

二、朱古力av 2017届本科毕业生离校手续办理流程图
*内容与附件2相同(必看,必下载),请下载后仔细阅读。按照相关事项要求办理!如有需要,请下载使用附件3-5。

朱古力av
2017年6月6日